当前位置:首页>新闻动态>2025年3月21-23日北京大学佛教历史与典籍研修班 课程安排_叶少勇_陆 扬

2025年3月21-23日北京大学佛教历史与典籍研修班 课程安排_叶少勇_陆 扬

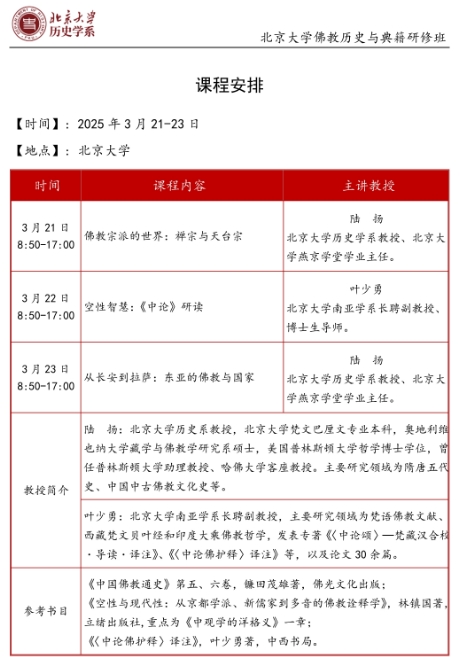
文章来源:本站原创发表时间:2025年02月14日

北京大学创办于1898年,作为中国近代第一所国立综合性大学,始终秉承"思想自由,兼容并包"的学术精神。在蔡元培、胡适等先贤的引领下,人文学科积淀深厚,佛学研究更是独树一帜。从汤用彤的《汉魏两晋南北朝佛教史》到季羡林的佛教语言研究,再到楼宇烈教授领衔的佛学研究中心,北大构建了贯通哲学、历史、艺术的多维佛教学术体系,现藏有《赵城金藏》等珍稀佛教文献逾十万册。

2025年3月21-23日北京大学佛教历史与典籍研修班 课程安排_叶少勇_陆 扬

【千年法脉的现代诠释】
公元67年白马驮经入洛阳,佛教正式传入中土。研修班课程以三大维度展开:经典维度精讲《金刚经》《坛经》等核心典籍,梳理从般若学到禅宗的义理嬗变;历史维度解析佛教中国化进程中与儒道思想的碰撞融合,重现长安译场与五山十刹的文化盛景;实践维度结合云居寺石经、敦煌写本等物质遗存,带领学员亲历佛教文献学的现代研究方法。

【课程特色与学术价值】

  1. 权威师资:由哲学系、历史系教授联袂名山古刹法师,形成学术与修持的双重视域

  2. 特藏研习:独家开放北大图书馆藏明清佛经刻本、民国高僧手札等珍本文献

  3. 时空对话:3月21日春分日开课,暗合佛教"中道"思想,期间将参访西山佛牙舍利塔

  4. 跨界研讨:设置"数字人文与佛教典籍整理""一带一路视野中的佛教传播"等前沿课题

【报名信息】
2025年3月21-23日(周五至周日)在北京大学李兆基人文学苑举行,欢迎宗教研究者、文化从业者及传统文化爱好者报名,限额40人。课程咨询:4000616586(程老师)

千年菩提路,未名湖畔寻。让我们在燕园共启智慧法门,见证中华文明与佛教智慧的深度对话。

报名流程

1.填写报名表:从页面中下载报名表,详细填写后致电:400-061-6586 进行传真确认

2.校方发放录取通知书:审核工作一般在 3-5 个工作日内完成,审核通过后,学校会给学员发正式的录取通知书,并电话和学员进行确认

3.学员汇款:收到通知书后 5 个工作日内,学员按照通知书上所写明细,给学校汇款,并电话 400-061-6586进行确认

4.校方发放上课通知书:收到汇款底单后,学校会在开课前一周或两周,给学员发上课通知书,学校路线图等资料。学员需要预定住宿的,要和教务老师提前两周电话预定

5.学员报到:开课前一天全天为报到时间,学员持录取通知书上所要求携带的资料来校进行报到,领取教材讲义,入住宾馆

6.正式开学